申请试用

电磁仿真类

产品中心-电磁仿真类

产品介绍

产品系列

应用案例

产品介绍

电磁仿真类

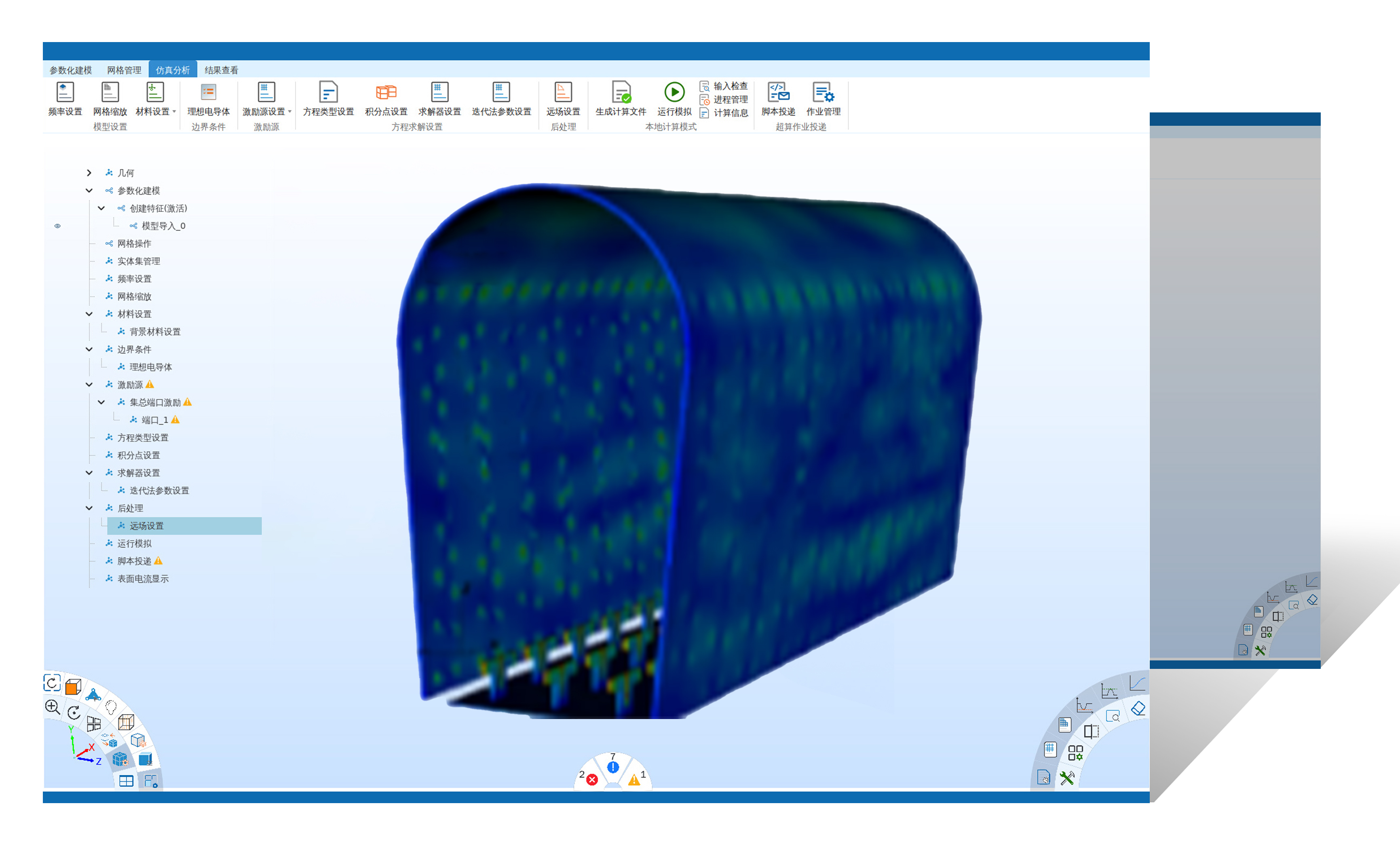
支持高空电磁脉冲产生、电磁散射特性、天线辐射特性、电磁耦合特性、线缆电磁兼容性、半导体器件电学特性等多种分析类型,助力解决HEMP/HPM/LEMP等环境下的系统级强电磁环境安防评估与设计等问题。

产品系列
应用案例

服务热线:

028-65727308
028-65727310

Email:

sc@scns-zjsc.com

四川省成都市双流区东升街道银河路一段596号
如果您对产品或服务有任何疑问,请留下
联系方式,我们将尽快与您联系。
  • 中久数创官方公众号

Copyright 2020四川中久数创科技有限公司 ICP备2021032562号 川公网安备51010702002065号
基本 文件 流程 错误 SQL 调试
  1. 请求信息 : 2026-02-25 13:56:55 HTTP/2.0 GET : https://zjdit.com/home/product/details.html?product_id=3
  2. 运行时间 : 0.049168s [ 吞吐率:20.34req/s ] 内存消耗:5,131.57kb 文件加载:173
  3. 缓存信息 : 0 reads,0 writes
  4. 会话信息 : SESSION_ID=1873fbaf427077ac1189ecf20d79bfc4
  1. /www/wwwroot/zjdit.com/public/index.php ( 0.79 KB )
  2. /www/wwwroot/zjdit.com/vendor/autoload.php ( 0.75 KB )
  3. /www/wwwroot/zjdit.com/vendor/composer/autoload_real.php ( 1.63 KB )
  4. /www/wwwroot/zjdit.com/vendor/composer/platform_check.php ( 0.90 KB )
  5. /www/wwwroot/zjdit.com/vendor/composer/ClassLoader.php ( 15.99 KB )
  6. /www/wwwroot/zjdit.com/vendor/composer/autoload_static.php ( 12.46 KB )
  7. /www/wwwroot/zjdit.com/vendor/topthink/think-helper/src/helper.php ( 8.34 KB )
  8. /www/wwwroot/zjdit.com/vendor/symfony/deprecation-contracts/function.php ( 0.99 KB )
  9. /www/wwwroot/zjdit.com/vendor/topthink/think-validate/src/helper.php ( 2.19 KB )
  10. /www/wwwroot/zjdit.com/vendor/ralouphie/getallheaders/src/getallheaders.php ( 1.60 KB )
  11. /www/wwwroot/zjdit.com/vendor/symfony/polyfill-mbstring/bootstrap.php ( 8.26 KB )
  12. /www/wwwroot/zjdit.com/vendor/symfony/polyfill-mbstring/bootstrap80.php ( 9.78 KB )
  13. /www/wwwroot/zjdit.com/vendor/guzzlehttp/guzzle/src/functions_include.php ( 0.16 KB )
  14. /www/wwwroot/zjdit.com/vendor/guzzlehttp/guzzle/src/functions.php ( 5.54 KB )
  15. /www/wwwroot/zjdit.com/vendor/symfony/polyfill-intl-normalizer/bootstrap.php ( 0.71 KB )
  16. /www/wwwroot/zjdit.com/vendor/symfony/polyfill-intl-normalizer/bootstrap80.php ( 0.70 KB )
  17. /www/wwwroot/zjdit.com/vendor/adbario/php-dot-notation/src/helpers.php ( 0.57 KB )
  18. /www/wwwroot/zjdit.com/vendor/symfony/polyfill-intl-idn/bootstrap.php ( 4.52 KB )
  19. /www/wwwroot/zjdit.com/vendor/topthink/think-orm/src/helper.php ( 1.47 KB )
  20. /www/wwwroot/zjdit.com/vendor/topthink/think-orm/stubs/load_stubs.php ( 0.16 KB )
  21. /www/wwwroot/zjdit.com/vendor/topthink/framework/src/think/Exception.php ( 1.69 KB )
  22. /www/wwwroot/zjdit.com/vendor/topthink/think-container/src/Facade.php ( 2.71 KB )
  23. /www/wwwroot/zjdit.com/vendor/symfony/polyfill-ctype/bootstrap.php ( 1.56 KB )
  24. /www/wwwroot/zjdit.com/vendor/symfony/polyfill-ctype/bootstrap80.php ( 1.61 KB )
  25. /www/wwwroot/zjdit.com/vendor/mtdowling/jmespath.php/src/JmesPath.php ( 0.36 KB )
  26. /www/wwwroot/zjdit.com/vendor/alibabacloud/client/src/Functions.php ( 5.33 KB )
  27. /www/wwwroot/zjdit.com/vendor/symfony/var-dumper/Resources/functions/dump.php ( 1.60 KB )
  28. /www/wwwroot/zjdit.com/vendor/topthink/think-captcha/src/helper.php ( 1.37 KB )
  29. /www/wwwroot/zjdit.com/vendor/topthink/think-dumper/src/helper.php ( 0.18 KB )
  30. /www/wwwroot/zjdit.com/vendor/symfony/var-dumper/VarDumper.php ( 3.96 KB )
  31. /www/wwwroot/zjdit.com/vendor/topthink/framework/src/think/App.php ( 15.30 KB )
  32. /www/wwwroot/zjdit.com/vendor/topthink/think-container/src/Container.php ( 15.76 KB )
  33. /www/wwwroot/zjdit.com/vendor/psr/container/src/ContainerInterface.php ( 1.02 KB )
  34. /www/wwwroot/zjdit.com/app/provider.php ( 0.19 KB )
  35. /www/wwwroot/zjdit.com/vendor/topthink/framework/src/think/Http.php ( 6.04 KB )
  36. /www/wwwroot/zjdit.com/vendor/topthink/think-helper/src/helper/Str.php ( 7.29 KB )
  37. /www/wwwroot/zjdit.com/vendor/topthink/framework/src/think/Env.php ( 4.68 KB )
  38. /www/wwwroot/zjdit.com/app/common.php ( 20.31 KB )
  39. /www/wwwroot/zjdit.com/vendor/topthink/framework/src/helper.php ( 18.78 KB )
  40. /www/wwwroot/zjdit.com/vendor/topthink/framework/src/think/Config.php ( 5.54 KB )
  41. /www/wwwroot/zjdit.com/config/app.php ( 1.12 KB )
  42. /www/wwwroot/zjdit.com/config/cache.php ( 0.78 KB )
  43. /www/wwwroot/zjdit.com/config/captcha.php ( 1.14 KB )
  44. /www/wwwroot/zjdit.com/config/console.php ( 0.29 KB )
  45. /www/wwwroot/zjdit.com/config/cookie.php ( 0.56 KB )
  46. /www/wwwroot/zjdit.com/config/database.php ( 2.17 KB )
  47. /www/wwwroot/zjdit.com/vendor/topthink/framework/src/think/facade/Env.php ( 1.67 KB )
  48. /www/wwwroot/zjdit.com/config/filesystem.php ( 0.87 KB )
  49. /www/wwwroot/zjdit.com/config/lang.php ( 0.91 KB )
  50. /www/wwwroot/zjdit.com/config/log.php ( 1.93 KB )
  51. /www/wwwroot/zjdit.com/vendor/topthink/framework/src/think/facade/Config.php ( 1.37 KB )
  52. /www/wwwroot/zjdit.com/config/mailer.php ( 0.57 KB )
  53. /www/wwwroot/zjdit.com/config/middleware.php ( 0.19 KB )
  54. /www/wwwroot/zjdit.com/config/optimize.php ( 0.94 KB )
  55. /www/wwwroot/zjdit.com/config/route.php ( 1.89 KB )
  56. /www/wwwroot/zjdit.com/config/session.php ( 0.57 KB )
  57. /www/wwwroot/zjdit.com/config/token.php ( 1.07 KB )
  58. /www/wwwroot/zjdit.com/config/trace.php ( 0.34 KB )
  59. /www/wwwroot/zjdit.com/config/view.php ( 1.07 KB )
  60. /www/wwwroot/zjdit.com/app/event.php ( 0.25 KB )
  61. /www/wwwroot/zjdit.com/vendor/topthink/framework/src/think/Event.php ( 7.67 KB )
  62. /www/wwwroot/zjdit.com/app/service.php ( 0.13 KB )
  63. /www/wwwroot/zjdit.com/app/AppService.php ( 0.26 KB )
  64. /www/wwwroot/zjdit.com/vendor/topthink/framework/src/think/Service.php ( 1.64 KB )
  65. /www/wwwroot/zjdit.com/vendor/topthink/framework/src/think/Lang.php ( 7.35 KB )
  66. /www/wwwroot/zjdit.com/vendor/topthink/framework/src/lang/zh-cn.php ( 13.70 KB )
  67. /www/wwwroot/zjdit.com/vendor/topthink/framework/src/think/initializer/Error.php ( 3.31 KB )
  68. /www/wwwroot/zjdit.com/vendor/topthink/framework/src/think/initializer/RegisterService.php ( 1.33 KB )
  69. /www/wwwroot/zjdit.com/vendor/services.php ( 0.22 KB )
  70. /www/wwwroot/zjdit.com/vendor/topthink/framework/src/think/service/PaginatorService.php ( 1.52 KB )
  71. /www/wwwroot/zjdit.com/vendor/topthink/framework/src/think/service/ValidateService.php ( 0.99 KB )
  72. /www/wwwroot/zjdit.com/vendor/topthink/framework/src/think/service/ModelService.php ( 2.04 KB )
  73. /www/wwwroot/zjdit.com/vendor/topthink/think-captcha/src/CaptchaService.php ( 0.52 KB )
  74. /www/wwwroot/zjdit.com/vendor/topthink/think-multi-app/src/Service.php ( 1.08 KB )
  75. /www/wwwroot/zjdit.com/vendor/topthink/think-trace/src/Service.php ( 0.77 KB )
  76. /www/wwwroot/zjdit.com/vendor/topthink/framework/src/think/Middleware.php ( 6.72 KB )
  77. /www/wwwroot/zjdit.com/vendor/topthink/framework/src/think/initializer/BootService.php ( 0.77 KB )
  78. /www/wwwroot/zjdit.com/vendor/topthink/think-orm/src/Paginator.php ( 11.86 KB )
  79. /www/wwwroot/zjdit.com/vendor/topthink/think-validate/src/Validate.php ( 63.20 KB )
  80. /www/wwwroot/zjdit.com/vendor/topthink/think-orm/src/Model.php ( 23.55 KB )
  81. /www/wwwroot/zjdit.com/vendor/topthink/think-orm/src/model/concern/Attribute.php ( 21.05 KB )
  82. /www/wwwroot/zjdit.com/vendor/topthink/think-orm/src/model/concern/AutoWriteData.php ( 4.21 KB )
  83. /www/wwwroot/zjdit.com/vendor/topthink/think-orm/src/model/concern/Conversion.php ( 6.44 KB )
  84. /www/wwwroot/zjdit.com/vendor/topthink/think-orm/src/model/concern/DbConnect.php ( 5.16 KB )
  85. /www/wwwroot/zjdit.com/vendor/topthink/think-orm/src/model/concern/ModelEvent.php ( 2.33 KB )
  86. /www/wwwroot/zjdit.com/vendor/topthink/think-orm/src/model/concern/RelationShip.php ( 28.29 KB )
  87. /www/wwwroot/zjdit.com/vendor/topthink/think-helper/src/contract/Arrayable.php ( 0.09 KB )
  88. /www/wwwroot/zjdit.com/vendor/topthink/think-helper/src/contract/Jsonable.php ( 0.13 KB )
  89. /www/wwwroot/zjdit.com/vendor/topthink/think-orm/src/model/contract/Modelable.php ( 0.09 KB )
  90. /www/wwwroot/zjdit.com/vendor/topthink/framework/src/think/Db.php ( 2.88 KB )
  91. /www/wwwroot/zjdit.com/vendor/topthink/think-orm/src/DbManager.php ( 8.52 KB )
  92. /www/wwwroot/zjdit.com/vendor/topthink/framework/src/think/Log.php ( 6.28 KB )
  93. /www/wwwroot/zjdit.com/vendor/topthink/framework/src/think/Manager.php ( 3.92 KB )
  94. /www/wwwroot/zjdit.com/vendor/psr/log/src/LoggerTrait.php ( 2.69 KB )
  95. /www/wwwroot/zjdit.com/vendor/psr/log/src/LoggerInterface.php ( 2.71 KB )
  96. /www/wwwroot/zjdit.com/vendor/topthink/framework/src/think/Cache.php ( 4.92 KB )
  97. /www/wwwroot/zjdit.com/vendor/psr/simple-cache/src/CacheInterface.php ( 4.71 KB )
  98. /www/wwwroot/zjdit.com/vendor/topthink/think-helper/src/helper/Arr.php ( 16.63 KB )
  99. /www/wwwroot/zjdit.com/vendor/topthink/framework/src/think/cache/driver/File.php ( 7.84 KB )
  100. /www/wwwroot/zjdit.com/vendor/topthink/framework/src/think/cache/Driver.php ( 9.03 KB )
  101. /www/wwwroot/zjdit.com/vendor/topthink/framework/src/think/contract/CacheHandlerInterface.php ( 1.99 KB )
  102. /www/wwwroot/zjdit.com/vendor/topthink/framework/src/think/Console.php ( 22.89 KB )
  103. /www/wwwroot/zjdit.com/app/Request.php ( 0.09 KB )
  104. /www/wwwroot/zjdit.com/vendor/topthink/framework/src/think/Request.php ( 55.78 KB )
  105. /www/wwwroot/zjdit.com/app/middleware.php ( 0.43 KB )
  106. /www/wwwroot/zjdit.com/vendor/topthink/framework/src/think/Pipeline.php ( 2.61 KB )
  107. /www/wwwroot/zjdit.com/vendor/topthink/think-trace/src/TraceDebug.php ( 3.40 KB )
  108. /www/wwwroot/zjdit.com/vendor/topthink/framework/src/think/middleware/SessionInit.php ( 1.94 KB )
  109. /www/wwwroot/zjdit.com/vendor/topthink/framework/src/think/Session.php ( 1.80 KB )
  110. /www/wwwroot/zjdit.com/vendor/topthink/framework/src/think/session/driver/File.php ( 6.27 KB )
  111. /www/wwwroot/zjdit.com/vendor/topthink/framework/src/think/contract/SessionHandlerInterface.php ( 0.87 KB )
  112. /www/wwwroot/zjdit.com/vendor/topthink/framework/src/think/session/Store.php ( 7.12 KB )
  113. /www/wwwroot/zjdit.com/vendor/topthink/framework/src/think/middleware/LoadLangPack.php ( 3.50 KB )
  114. /www/wwwroot/zjdit.com/vendor/topthink/framework/src/think/Cookie.php ( 6.06 KB )
  115. /www/wwwroot/zjdit.com/app/middleware/Logs.php ( 3.35 KB )
  116. /www/wwwroot/zjdit.com/vendor/topthink/framework/src/think/facade/Session.php ( 1.79 KB )
  117. /www/wwwroot/zjdit.com/vendor/topthink/think-multi-app/src/MultiApp.php ( 7.06 KB )
  118. /www/wwwroot/zjdit.com/app/home/common.php ( 0.05 KB )
  119. /www/wwwroot/zjdit.com/app/home/event.php ( 0.07 KB )
  120. /www/wwwroot/zjdit.com/app/home/middleware.php ( 0.08 KB )
  121. /www/wwwroot/zjdit.com/vendor/topthink/framework/src/think/Route.php ( 23.73 KB )
  122. /www/wwwroot/zjdit.com/vendor/topthink/framework/src/think/route/RuleName.php ( 5.75 KB )
  123. /www/wwwroot/zjdit.com/vendor/topthink/framework/src/think/route/Domain.php ( 2.53 KB )
  124. /www/wwwroot/zjdit.com/vendor/topthink/framework/src/think/route/RuleGroup.php ( 22.43 KB )
  125. /www/wwwroot/zjdit.com/vendor/topthink/framework/src/think/route/Rule.php ( 26.95 KB )
  126. /www/wwwroot/zjdit.com/vendor/topthink/framework/src/think/route/RuleItem.php ( 9.78 KB )
  127. /www/wwwroot/zjdit.com/vendor/topthink/framework/src/think/route/dispatch/Controller.php ( 4.74 KB )
  128. /www/wwwroot/zjdit.com/vendor/topthink/framework/src/think/route/Dispatch.php ( 10.44 KB )
  129. /www/wwwroot/zjdit.com/app/home/controller/Product.php ( 2.30 KB )
  130. /www/wwwroot/zjdit.com/app/home/controller/Base.php ( 2.72 KB )
  131. /www/wwwroot/zjdit.com/app/BaseController.php ( 2.05 KB )
  132. /www/wwwroot/zjdit.com/vendor/topthink/framework/src/think/facade/View.php ( 1.70 KB )
  133. /www/wwwroot/zjdit.com/vendor/topthink/framework/src/think/View.php ( 4.39 KB )
  134. /www/wwwroot/zjdit.com/vendor/topthink/think-orm/src/facade/Db.php ( 0.93 KB )
  135. /www/wwwroot/zjdit.com/vendor/topthink/think-orm/src/db/connector/Mysql.php ( 5.44 KB )
  136. /www/wwwroot/zjdit.com/vendor/topthink/think-orm/src/db/PDOConnection.php ( 52.47 KB )
  137. /www/wwwroot/zjdit.com/vendor/topthink/think-orm/src/db/Connection.php ( 8.39 KB )
  138. /www/wwwroot/zjdit.com/vendor/topthink/think-orm/src/db/ConnectionInterface.php ( 4.57 KB )
  139. /www/wwwroot/zjdit.com/vendor/topthink/think-orm/src/db/builder/Mysql.php ( 16.58 KB )
  140. /www/wwwroot/zjdit.com/vendor/topthink/think-orm/src/db/Builder.php ( 24.06 KB )
  141. /www/wwwroot/zjdit.com/vendor/topthink/think-orm/src/db/BaseBuilder.php ( 27.50 KB )
  142. /www/wwwroot/zjdit.com/vendor/topthink/think-orm/src/db/Query.php ( 15.71 KB )
  143. /www/wwwroot/zjdit.com/vendor/topthink/think-orm/src/db/BaseQuery.php ( 45.13 KB )
  144. /www/wwwroot/zjdit.com/vendor/topthink/think-orm/src/db/concern/TimeFieldQuery.php ( 7.43 KB )
  145. /www/wwwroot/zjdit.com/vendor/topthink/think-orm/src/db/concern/AggregateQuery.php ( 3.26 KB )
  146. /www/wwwroot/zjdit.com/vendor/topthink/think-orm/src/db/concern/ModelRelationQuery.php ( 20.07 KB )
  147. /www/wwwroot/zjdit.com/vendor/topthink/think-orm/src/db/concern/ParamsBind.php ( 3.66 KB )
  148. /www/wwwroot/zjdit.com/vendor/topthink/think-orm/src/db/concern/ResultOperation.php ( 7.01 KB )
  149. /www/wwwroot/zjdit.com/vendor/topthink/think-orm/src/db/concern/WhereQuery.php ( 19.37 KB )
  150. /www/wwwroot/zjdit.com/vendor/topthink/think-orm/src/db/concern/JoinAndViewQuery.php ( 7.11 KB )
  151. /www/wwwroot/zjdit.com/vendor/topthink/think-orm/src/db/concern/TableFieldInfo.php ( 2.63 KB )
  152. /www/wwwroot/zjdit.com/vendor/topthink/think-orm/src/db/concern/Transaction.php ( 2.77 KB )
  153. /www/wwwroot/zjdit.com/vendor/symfony/polyfill-mbstring/Mbstring.php ( 35.32 KB )
  154. /www/wwwroot/zjdit.com/vendor/symfony/polyfill-mbstring/Resources/unidata/lowerCase.php ( 23.96 KB )
  155. /www/wwwroot/zjdit.com/vendor/topthink/framework/src/think/log/driver/File.php ( 5.96 KB )
  156. /www/wwwroot/zjdit.com/vendor/topthink/framework/src/think/contract/LogHandlerInterface.php ( 0.86 KB )
  157. /www/wwwroot/zjdit.com/vendor/topthink/framework/src/think/log/Channel.php ( 3.89 KB )
  158. /www/wwwroot/zjdit.com/vendor/topthink/framework/src/think/event/LogRecord.php ( 1.02 KB )
  159. /www/wwwroot/zjdit.com/vendor/topthink/think-helper/src/Collection.php ( 16.47 KB )
  160. /www/wwwroot/zjdit.com/vendor/topthink/framework/src/think/Response.php ( 8.81 KB )
  161. /www/wwwroot/zjdit.com/vendor/topthink/framework/src/think/response/View.php ( 3.29 KB )
  162. /www/wwwroot/zjdit.com/vendor/topthink/think-view/src/Think.php ( 8.38 KB )
  163. /www/wwwroot/zjdit.com/vendor/topthink/framework/src/think/contract/TemplateHandlerInterface.php ( 1.60 KB )
  164. /www/wwwroot/zjdit.com/vendor/topthink/think-template/src/Template.php ( 46.61 KB )
  165. /www/wwwroot/zjdit.com/vendor/topthink/think-template/src/template/driver/File.php ( 2.41 KB )
  166. /www/wwwroot/zjdit.com/vendor/topthink/think-template/src/template/contract/DriverInterface.php ( 0.86 KB )
  167. /www/wwwroot/zjdit.com/vendor/topthink/think-template/src/template/taglib/Cx.php ( 24.23 KB )
  168. /www/wwwroot/zjdit.com/vendor/topthink/think-template/src/template/TagLib.php ( 12.11 KB )
  169. /www/wwwroot/zjdit.com/runtime/home/temp/64150fc48d800da8d6e5132417103ea0.php ( 24.25 KB )
  170. /www/wwwroot/zjdit.com/vendor/topthink/framework/src/think/facade/Route.php ( 4.70 KB )
  171. /www/wwwroot/zjdit.com/vendor/topthink/think-multi-app/src/Url.php ( 7.52 KB )
  172. /www/wwwroot/zjdit.com/vendor/topthink/framework/src/think/route/Url.php ( 14.07 KB )
  173. /www/wwwroot/zjdit.com/vendor/topthink/think-trace/src/Html.php ( 4.42 KB )
  1. CONNECT:[ UseTime:0.000300s ] mysql:host=127.0.0.1;port=3306;dbname=zjdit_com;charset=utf8
  2. SHOW FULL COLUMNS FROM `my_friendship_link` [ RunTime:0.000624s ]
  3. SELECT * FROM `my_friendship_link` WHERE ( `my_friendship_link`.`is_del` = '0' AND `my_friendship_link`.`type` = '2' ) ORDER BY `sort` [ RunTime:0.000161s ]
  4. SHOW FULL COLUMNS FROM `my_notice_class` [ RunTime:0.000478s ]
  5. SELECT * FROM `my_notice_class` WHERE `is_del` = 0 ORDER BY `sort` [ RunTime:0.000120s ]
  6. SHOW FULL COLUMNS FROM `my_product_class` [ RunTime:0.000533s ]
  7. SELECT * FROM `my_product_class` WHERE `is_del` = 0 AND `pid` = 1 ORDER BY `sort` ASC [ RunTime:0.000126s ]
  8. SHOW FULL COLUMNS FROM `my_scheme` [ RunTime:0.000481s ]
  9. SELECT * FROM `my_scheme` WHERE `is_del` = 0 ORDER BY `sort` [ RunTime:0.000106s ]
  10. SHOW FULL COLUMNS FROM `my_banner` [ RunTime:0.000449s ]
  11. SELECT `image` FROM `my_banner` WHERE `key` = 'product' LIMIT 1 [ RunTime:0.000091s ]
  12. SHOW FULL COLUMNS FROM `my_product` [ RunTime:0.000506s ]
  13. SELECT * FROM `my_product` WHERE `is_del` = 0 ORDER BY `sort` ASC [ RunTime:0.000110s ]
  14. SHOW FULL COLUMNS FROM `my_product_feature` [ RunTime:0.000481s ]
  15. SELECT * FROM `my_product_feature` WHERE `product_id` = 1 AND `is_del` = 0 ORDER BY `sort` [ RunTime:0.000115s ]
  16. SELECT * FROM `my_product_feature` WHERE `product_id` = 2 AND `is_del` = 0 ORDER BY `sort` [ RunTime:0.000094s ]
  17. SELECT * FROM `my_product_feature` WHERE `product_id` = 3 AND `is_del` = 0 ORDER BY `sort` [ RunTime:0.000096s ]
  18. SELECT * FROM `my_product_feature` WHERE `product_id` = 4 AND `is_del` = 0 ORDER BY `sort` [ RunTime:0.000104s ]
  19. SELECT * FROM `my_product_feature` WHERE `product_id` = 5 AND `is_del` = 0 ORDER BY `sort` [ RunTime:0.000090s ]
  20. SELECT * FROM `my_product` WHERE `id` = 3 LIMIT 1 [ RunTime:0.000099s ]
  21. SELECT * FROM `my_product_feature` WHERE `product_id` = 3 AND `is_del` = 0 ORDER BY `sort` [ RunTime:0.000094s ]
  22. SHOW FULL COLUMNS FROM `my_product_application` [ RunTime:0.000492s ]
  23. SELECT * FROM `my_product_application` WHERE `product_id` = 3 AND `is_del` = 0 ORDER BY `sort` [ RunTime:0.000110s ]
0.052608s